import matplotlib
if not hasattr(matplotlib.RcParams, "_get"):
    matplotlib.RcParams._get = dict.get

2.4. Finite element implementation#

In equation (2.16) we still had a global integral and a vector including all (derivatives of) shape functions. However, we can make use of the fact that every individual shape function (and hence its derivatives) is equal to zero for the largest part of the domain, only different from zero at the set of elements attach to the corresponding node. Moreover, we can always split the integral in a sum of integrals over subdomains. Then, since the piece-wise polynomials are defined on each element \(\Omega_k\), it is useful to select these subdomains as the elements of the mesh, see Fig. 2.19.

Elemental matrix and vector#

To begin, we redefine the global integral over the global domain \(\Omega\) as a sum of integrals over the domain of all individual elements \(\Omega_k\).

\[ \int_\Omega \mathbf{B}^TEA\mathbf{B} d\Omega = \sum_{k=1}^{n_\text{elements}} \int_{\Omega_k} \mathbf{B}^TEA\mathbf{B} d\Omega \]

We will call the matrix contribution from an individual element, the element matrix. To evaluate the element matrix, we need to consider only those shape functions that are active in the element.

https://files.mude.citg.tudelft.nl/1_4_4.png

Fig. 2.21 Linear two-node element: element \(k\) defined on the domain from \(x_a\) to \(x_b\)#

Using piece-wise linear shape functions, we have that for a given element \(k\), the shape functions associated to nodes \(a\) and \(b\) are:

\[ N_a(x) = \frac{x_b-x}{x_b-x_a}=\frac{x_b-x}{\Delta x}, \quad N_b(x)=\frac{x-x_a}{x_b-x_a}=\frac{x-x_a}{\Delta x}, \]

where \(x_a\) and \(x_b\) are the \(x\)-coordinates of the two nodes of the element.

This elemental shape function matrix \(\mathbf{N}=\left[N_a\ \ N_b\right]\) is defined below as a python function. It is convenient to work with local coordinates, which can be generalized to the concept of iso-parametric mapping. If you are curious how this is generally done in finite elements, there is additional material on numerical integration and iso-parametric mapping in the Videos chapter. Here, we work with local coordinates \(x_\text{local} = x-x_a\):

# Returns the evaluated N matrix
# - The local coordinate of evaluation "x_local"
# - The element size "dx"
def evaluate_N(x_local, dx):
    return np.array([[1-x_local/dx, x_local/dx]])

We can also define the shape functions derivative, which for piece-wise linear functions is:

\[\frac{\partial N_a}{\partial x}(x)=\frac{-1}{\Delta x},\quad \frac{\partial N_b}{\partial x}(x)=\frac{1}{\Delta x}. \]

If we introduce the \(\mathbf{B}\) matrix (size \(1\times 2\)) to collect the derivatives of the shape functions in the element, we can write the element matrix as:

\[ \mathbf{K}_e = \int_{x_a}^{x_b} \mathbf{B}^T EA \mathbf{B} \,dx. \]

For the 1D element with linear shape functions, \(\mathbf{B}\) is defined as:

\[\mathbf{B} = \left[\begin{matrix}\cfrac{-1}{\Delta x} & \cfrac{1}{\Delta x}\end{matrix}\right]\]

with \(\Delta x = x_b-x_a\). Note that for the linear shape functions, \(\mathbf{B}\) is constant over the element. In general, that is not always the case.

# Returns the evaluated B vector
# - The local coordinate of evaluation "x_local"
# - The element size "dx"
def evaluate_B(x_local, dx):
    return np.array([[-1/dx, 1/dx]])

Assuming a constant \(EA\), evaluating the integral over the element domain results in:

(2.17)#\[\begin{split} \mathbf{K}_e = \frac{EA}{\Delta x}\left[\begin{matrix}1 & -1 \\ -1 & 1\end{matrix}\right].\end{split}\]

In practice, finite element implementations make use of numerical integration to evaluate integrals over the element:

\[ \int_{\Omega_k} \phi(x) dx \approx \sum_{i=1}^{n_{ip}} w_i \phi(x_i).\]

For this specific case numerical integration is not necessary because we integrate a constant. However, we follow the standard finite element workflow here. The equation above requires definition of an integration scheme (i.e. a set of \(n_{ip}\) coordinates \(x_i\) and integration weights \(w_i\)).

# Returning the matrix of a single element
# - The stiffness of the rod "EA"
# - The length of an element "dx"
def get_element_matrix(EA, dx):
    
    # Defining integration locations and weights
    integration_locations = [(dx - dx/(3**0.5))/2, (dx + dx/(3**0.5))/2]
    integration_weights = [dx/2, dx/2]
    n_ip = len(integration_weights)

    # Setting up the local element matrix
    n_node = 2
    K_loc = np.zeros((n_node,n_node))

    # Evaluation of the matrix in a loop over integration points
    for x_i, w_i in zip(integration_locations, integration_weights):
        B = evaluate_B(x_i, dx)
        K_loc += EA * B.T @ B * w_i

    return K_loc

Similarly, the integral in the right hand side vector needs to be evaluated. For a constant distributed load \(f(x)=q\), we get:

\[ \mathbf{f}_e = \int_{x_a}^{x_b} \mathbf{N}^T f \,dx \approx \sum_{i=1}^{n_{ip}} w_i\mathbf{N}^T(x_i)q\]
# Returning the force vector of a single element (distributed load only)
# - The magnitude of constant distributed load "q"
# - The length of the element "dx"
def get_element_force(q, dx):
    # Creating a matrix with the required size
    n_node = 2
    N = np.zeros((1,n_node))    # Defining in 2 dimensions is necessary for transpose
    
    # Defining integration locations and weights
    integration_locations = [(dx - dx/(3**0.5))/2, (dx + dx/(3**0.5))/2]
    integration_weights = [dx/2, dx/2]
    
    # Setting up the local element force vector
    f_loc = np.zeros(n_node)
    
    for x_i, w_i in zip(integration_locations, integration_weights):
        N = evaluate_N(x_i,dx)
        f_loc += N.squeeze()*q*w_i   # squeeze instead of transpose to get a vector

    return f_loc

Global matrix and vector#

Once each elemental matrix is defined, we need to assemble the elemental contributions to the corresponding entries of the global matrix.

To illustrate this step, we consider a discretization of the rod with three elements of equal length. We give each element and node a number, there are 4 nodes, numbered \(n_1\) to \(n_4\) and 3 elements numbered \(e_1\) to \(e_3\), see Fig. 2.22.

https://github.com/TUDelft-MUDE/source-files/raw/main/file/barDefinition-4.png

Fig. 2.22 One dimensional rod discretized into 3 elements#

By a simple addition of the influences of each element we can find the total \(\mathbf{K}\) matrix:

(2.18)#\[\begin{split} \mathbf{K} = \frac{EA}{\Delta x} \left(\left[\begin{matrix}1 & -1 & 0 & 0 \\ -1 & 1 & 0 & 0 \\ 0 & 0 & 0 & 0 \\ 0 & 0 & 0 & 0 \end{matrix}\right] + \left[\begin{matrix}0 & 0 & 0 & 0 \\ 0 & 1 & -1 & 0 \\ 0 & -1 & 1 & 0 \\ 0 & 0 & 0 & 0 \end{matrix}\right] + \left[\begin{matrix}0 & 0 & 0 & 0 \\ 0 & 0 & 0 & 0 \\ 0 & 0 & 1 & -1 \\ 0 & 0 & -1 & 1 \end{matrix}\right] \right) \end{split}\]

After assembly of all the local matrices, we have the global \(\mathbf{K}\) matrix:

(2.19)#\[\begin{split} \mathbf{K} = \frac{EA}{\Delta x}\left[\begin{matrix}1 & -1 & 0 & 0 \\ -1 & 2 & -1 & 0 \\ 0 & -1 & 2 & -1 \\ 0 & 0 & -1 & 1 \end{matrix}\right] \end{split}\]

In practice it is very inefficient to compute the element matrices at the same size as the global matrices. You can see in the operation above quite some zeros are added every time an element matrix is added. It is better to evaluate smaller element matrices (as in equation (2.17)) that only contain the nonzero values and then put in the right position in an assembly operation. Some bookkeeping is needed to know which nodes (or degrees of freedom) belong to which elements. For our 1D mesh, this is very simple, as reflected by the function below.

def get_nodes_for_element(ie):
    return np.array([ie,ie+1])

For putting the element matrix in the right position, we make use of the numpy.ix_ function. A naive implementation of the assembly operation would be to do:

    elnodes = get_nodes_for_element(i)
    K_local = get_element_matrix(EA, dx)
    for k in range(2):
        for l in range(2):
            K_global[elnodes[k], elnodes[l]] += K_local[k, l]

However, this double loop can be vectorized with the numpy function ix_, where the function ix_ is used to access the relevant submatrix from the global matrix:

    elnodes = get_nodes_for_element(i)
    K_global[np.ix_(elnodes, elnodes)] += get_element_matrix(EA, dx)
# - The length of the rod "rod_length"
# - The number of elements "n_el"
# - The stiffness of the rod "EA"
def assemble_global_K(rod_length, n_el, EA):
    n_DOF = n_el+1
    dx = rod_length/n_el
    K_global = np.zeros((n_DOF, n_DOF))
    
    for i in range(n_el):
        elnodes = get_nodes_for_element(i)
        K_global[np.ix_(elnodes,elnodes)] += get_element_matrix(EA, dx)
    
    return K_global

A similar function is defined for assembling the right hand side vector.

# Returns the global f vector with continuous forces on a rod
# - The length of the rod "rod_length"
# - The number of elements "n_el"
# - The force on the rod "EA"
def assemble_global_f(rod_length, n_el, q):
    n_DOF = n_el+1
    dx = rod_length/n_el
    f_global = np.zeros(n_DOF)
    
    for i in range(n_el):
        elnodes = get_nodes_for_element(i) 
        f_global[elnodes] += get_element_force(q, dx)
        
    return f_global

Boundary conditions#

We have now derived the relation between \(\mathbf{u}\) and \(\mathbf{f}\) through a matrix \(\mathbf{K}\). However, when we try to solve the equation \(\mathbf{K u} = \mathbf{f}\), we will run into a problem. On the left hand side one of the values for \(u\) is already known, the displacement of the left node (\(n_1\)) will be zero. We will keep the discussion a bit more general here and use the symbol \(\bar{u}\) for the prescribed values at \(x=0\). The corresponding force \(f_1\) is as of yet unknown. Since there is unknowns on either side of the equation we cannot solve it by inverting \(\mathbf{K}\) and bringing it to the other side.

(2.20)#\[\begin{split} \frac{EA}{\Delta x}\left[\begin{matrix}1 & -1 & 0 & 0 \\ -1 & 2 & -1 & 0 \\ 0 & -1 & 2 & -1 \\ 0 & 0 & -1 & 1 \end{matrix}\right] \left[\begin{matrix}\bar{u} \\ u_2 \\ u_3 \\ u_4\end{matrix}\right] = \left[\begin{matrix}f_1 \\ q\Delta x \\ q\Delta x \\ \frac{1}{2}q\Delta x+F\end{matrix}\right] \end{split}\]

A way to overcome this problem is to eliminate equations belonging to nodes for which the solution is known. As long as the prescribed degrees of freedom have a value of 0 (i.e. homogeneous Dirichlet conditions), we can do this by simply removing the corresponding columns and rows out of our system. In general, however, when \(\bar{u}\neq0\) we also need to modify the right hand side so as to not change the other equations. Doing that for node 1 in our example, we get:

(2.21)#\[\begin{split} \frac{EA}{\Delta x}\left[\begin{matrix} 2 & -1 & 0 \\ -1 & 2 & -1 \\ 0 & -1 & 1 \end{matrix}\right] \left[\begin{matrix}u_2 \\ u_3 \\ u_4\end{matrix}\right] = \left[\begin{matrix} q\Delta x + \frac{EA}{\Delta x}\bar{u} \\ q\Delta x \\ \frac{1}{2}q\Delta x +F\end{matrix}\right] \end{split}\]

This system can solved by inverting the matrix on the left hand side or, more efficiently, by using an appropriate linear solver. Solving the system of equations will finally result in a vector with values for the nodal displacements \(\mathbf{u}\). Note that with the shape functions, we also have an interpolation between the nodes, so a continuous approximate solution \(u^h(x)\) can be obtained with:

(2.22)#\[ u^h(x) = \mathbf{N}\mathbf{u} \]

Moreover, the reaction force \(f_1\) can be computed by multiplying first row from the complete \(4\times4\)-matrix with the nodal displacement vector.

The function simulate returns the solution of the problem given the number of discrete elements. At this point we also need to give numbers to the parameters of the problem. We will use \(L=3\) m, \(EA=10^3\) N, \(F=10\) N and \(q=-10\) N/m.

def simulate(n_element,    # number of elements
             length=3,     # length of the domain
             EA=1e3,       # axial stiffness
             F_right=10,   # load applied at x=L
             q_load=-10    # distributed load
    ):

    n_node = n_element + 1 # number of nodes

    dx = length/n_element
    x = np.linspace(0,length,n_node)

    # Assmemble K for the rod problem
    K = assemble_global_K(length, n_element, EA)

    # Assemble f first with distributed load only
    f = assemble_global_f(length, n_element, q_load)

    # Add boundary conditions to f
    f[n_node-1] += F_right

    # Initialize vector u with displacements
    u = np.zeros(n_node)

    # Solve the system for unknown displacements
    K_inv = np.linalg.inv(K[1:n_node, 1:n_node])
    u[1:n_node] = np.dot(K_inv, f[1:n_node])

    return x, u

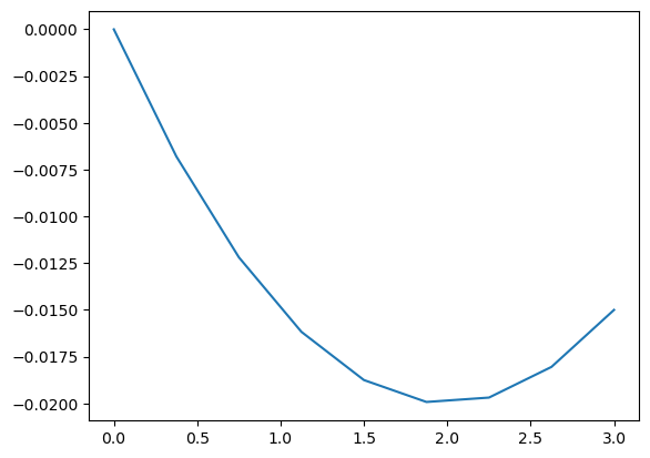
Finally, we can run the simulation and inspect the results:

import numpy as np
import matplotlib.pyplot as plt

x, u = simulate(8)
plt.figure()
plt.plot(x,u)

Hide code cell output

[<matplotlib.lines.Line2D at 0x7641dd9f2ea0>]
../_images/119200ceb760349697768efd92794851b27fcb1befea8c930b9e1e5f7e5c8292.png

In the following widget you can see how the solution converges to the analytical solution when we increase the number of elements.

Quiz question
Exercise

In which functions is the numerical integration procedure implemented? (Hint: there are two)

In these functions, which variables contain information on the integration scheme?

How many integration points are employed in these functions?

For going to an integration scheme with a single integration point per element, how would you define these two variables?

Additional case with non-uniform stiffness#

The problem above has one peculiar feature, which is that the nodal values always coincide with the exact solution. This is not a property of the finite element method. To illustrate the expected behavior, we show the mesh convergence for a slightly more complicated problem, namely one where \(EA\) is a linear function of \(x\):

\[ EA = 1\cdot10^3(1+\alpha x) \]

with \(\alpha=0.5\) m\(^{-1}\).

With the same boundary conditions, we get convergence behavior that is more typical for what one can expect from finite element solutions. The finite element model still converges to the exact result, but the approximate nature of the solution is now not only visible for the field inside the elements but also for the nodal values themselves.